![]()
出分了
欢迎报考同济大学
为什么要选择同济
因为,同济人才济济
因为,同济未来可期
更重要的是
在同济
成就更好的自己
快来同济开启美好未来吧
新同济人,我们等你!
![]()
![]()
基于院士成长数据的一流本科教育排行榜,中国科学报,2020年
回望115年办学历程,同济大学始终把培养拔尖创新人才作为崇高使命和责任。国家级一流本科专业和新工科、新医科、新文科专业占招生专业的近九成,荣获首届全国优秀教材特等奖的《高等数学》成为高等教育教材经典。根据中国科学报发布的“基于院士成长数据的一流本科教育排行榜”,1949年至2020年同济大学本科培养的中国科学院院士、中国工程院院士名列榜单第13位,当量分数超100分!
![]()
2021年,同济大学掀起教育思想大讨论,使人才培养再上新台阶。秉持“同济天下、崇尚科学、创新引领、追求卓越”的新时期文化,强化通专基础、强化个性发展,致力于培养担当民族复兴大任、引领未来的社会栋梁与专业精英。依托6个国家基础学科拔尖学生培养计划2.0基地,培养基础学科拔尖人才和未来自然科学家;依托强基计划、国豪精英班,培养工科、医科拔尖人才和未来战略科学家;依托建筑类、土法班等人才培养模式创新实验区,培养文科拔尖人才和未来社会治理专家。2022年,设立国豪书院,顶尖学生在学院和书院的双重关爱之中学科交叉、文化浸润、潜能释放,施行书院制下高端导师引导的完全学分制,打造“大师级”未来人才培养的新范式。![]()
· 本届本科毕业生中,保研率达31.8%,近三分之一学生获得推荐免试研究生资格;
· 出国深造率始终居于全国前列,美国、英国、德国是最为青睐同济毕业学子的境外留学国家,其中50.2%同学进入世界TOP50高校;
· 2021届毕业生招录比高达16:1,选调生超过250人,就业前五位的单位分别是华为、中建、上汽、商飞、阿里,毕业生就业竞争力位列大陆高校第8位。![]()
各地高考成绩陆续放榜
你查到自己的成绩了吗
无论结果如何
认真仔细填报志愿
是最关键的任务
小编为大家准备了
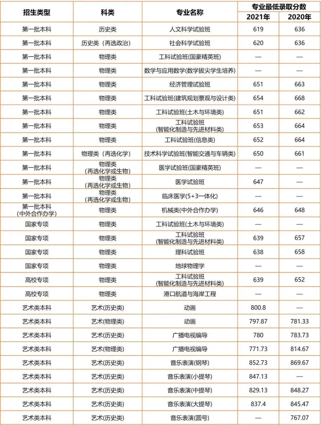
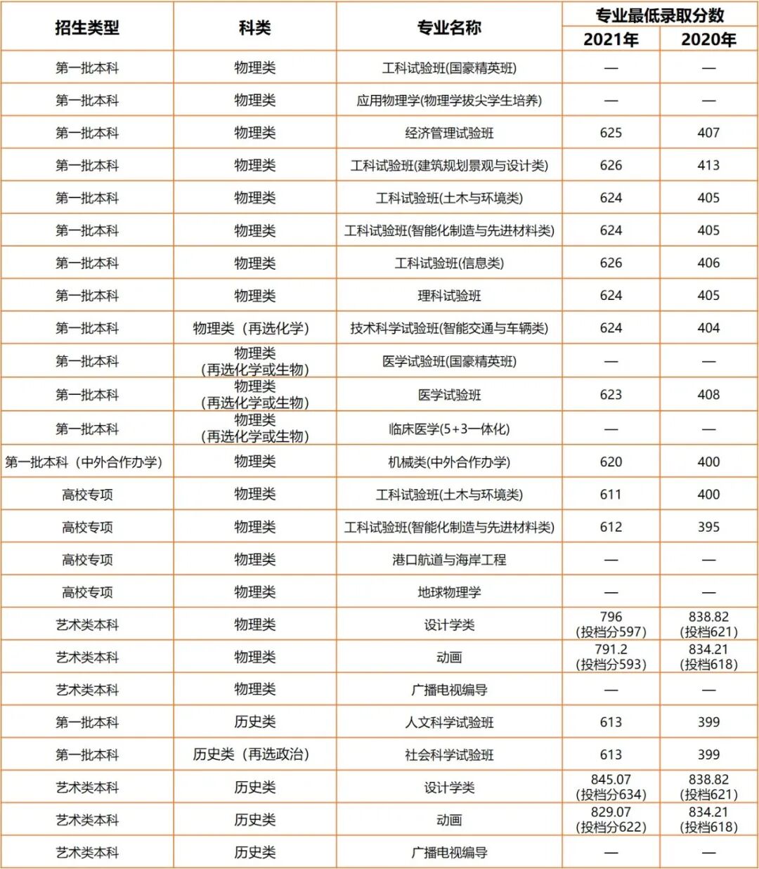
同济大学2021年
各省(自治区、直辖市)分数线
希望能给大家带来参考和帮助~
![]()
![]()